(于2020年1月9日中国摄协第九届主席团第六次会议审议通过)
根据《中国摄影家协会章程》有关规定,修订本细则。
第一条 申报人基本条件
1.年满十八周岁;
2.中华人民共和国公民;
3.赞成《中国摄影家协会章程》并由本人提出申请。
第二条 申报人业绩条件
申报人的业绩条件为积分制。积分为15分以上(含15分)者,可以提出入会申请,经评审批准后成为会员。具体积分规定为:
1.从事摄影创作的申报人:

2.从事摄影理论研究的申报人:

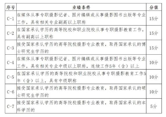
3.在新闻媒体从事摄影工作和从事摄影教育、接受摄影教育的申报人:

4.从事摄影组织、其他工作的申报人:

说明:
1. 符合本细则规定的基本条件和业绩条件,仅表示达到申报入会的条件,并不作为必定入会的资格。
2.“图片发表”仅指作为摄影作品发表,不包括作为技术、评测等文章示意图、图例的图片。
3.“摄影文章发表”仅指摄影理论、评论、史论、创作体会、作品点评、器材点评、技术探讨等文章,不包括各类新闻体裁的稿件。
4.同一件摄影作品在不同展览或刊物重复入选、发表的,只计算一次分值(分值不同时按最高分计算)。以组照形式入选、发表的作品,视为一件作品。
5.达到入会申报基本业绩分值,且具有以下申报条件之一者,原则上经评审优先发展入会:
(1)入选全国摄影艺术展览或中国国际摄影艺术展览1次;
(2)入选中国摄协主办的全国农民摄影大展、全国青年摄影大展、“伯奇杯”中国创意摄影展、Top20中国当代摄影新锐展、“徐肖冰杯”纪实摄影展等重要摄影品牌展览2次(含)以上。
(3)作品具有较广泛影响,业绩较为突出的摄影人,特别是新摄影工作者、青年摄影工作者、经济欠发达地区摄影工作者。
第三条 报送材料与申请程序
1.网上报送材料采取网上申报方式,申报人需登录中国摄影家协会网个人会员申报系统进行申报,申报人提供的材料须真实、有效、规范。凡具备上述基本条件和业绩条件,并自愿申请加入中国摄协的个人,均须在网上按步骤、按要求填写申请信息。具体如下:
(1)申报人应提交本人拍摄的作品10件(JPEG格式),不少于800字的摄影文章一篇(主题和是否发表不限),作品获奖、入选、发表等有效证明材料(作品小图及证明材料扫描件)。
(2)专职摄影记者、图片编辑、图书出版的申报人,还应提交单位开具的任职证明(盖章扫描件)、有关部门出具的职称证明(盖章扫描件)。
(3)从事摄影理论研究、摄影教育或接受摄影教育的申报人,还应提供有关部门出具的职称证明和学历证明等有效证明材料(扫描件);从事摄影教育的申报人还需提交单位开具的任职证明(盖章扫描件)。
(4)在中国摄协各团体会员单位担任秘书长、驻会工作人员,以及在各副省级城市、省会城市、地级城市、县级城市摄协连续担任主席的申报人,应提交上级主管部门开具的任职证明(盖章扫描件)、业绩证明材料(盖章扫描件)及团体会员单位的推荐证明(负责人签字的盖章扫描件)。
2.申报程序
(1)初审通过后在网上自行下载《入会申请书》,需申报人亲笔签名,由两名中国摄协会员介绍(介绍人应在申报人的《申请书》上签署意见并签名),再将《申请书》送交所属中国摄协团体会员单位,由团体会员单位在《申请书》上签署意见、加盖公章,统一送交中国摄协会员工作处。
(2)通过中直系统申报,首先应符合中直身份,否则不予受理。中直(或无法由团体会员单位推荐的)申报人亲笔签名后需由两名中国摄协理事介绍,介绍人应在《申请书》上签署意见并签名,由申报人所在单位签署意见、加盖公章,本人将《申请书》送交中国摄协会员工作处。
(3)现役解放军、武警部队的申报人需经解放军新闻传播中心报社摄影美术编辑室统一推荐。中国摄协团体会员单位不得推荐现役解放军、武警部队的申报人以及港澳台地区人士入会,港澳台地区人士申请入会另行规定。
(4)中国摄协团体会员单位应对推荐申报人的政治思想表现、职业道德素养、业务水平和摄影业绩进行充分了解掌握后,予以推荐。
第四条 评审程序
1.中国摄协每年组织一批次新会员的评审和发展工作。
2.评审程序包括初审、复审,公示无异议并经中国摄协驻会领导机构审批后方为终审结果。
第五条 入会手续和会费缴纳
1.申报人的入会申请被批准后,中国摄协会员工作处将《入会通知》通过各团体会员单位转发或其他途径送至新会员。新会员接到书面正式通知且参加中国摄协组织的培训后,方可按要求办理入会手续。
2.新会员需一次性缴纳3年会费,注册时间自该批次新会员名单正式公布之日的年份算起。会费依照《中国摄影家协会会员会费收缴标准和收取方式》执行,具体见书面通知书。
第六条
1.本细则未尽事宜可向中国摄协会员工作处咨询;
2.本细则经中国摄协主席团会议审议通过后自公布之日起生效,解释权归属中国摄协。
(本文章仅代表作者个人观点,不代表本网站立场,本文转载于中国摄影报,仅供信息分享和传递,版权归原作者所有,侵删!)